3.4.1 LAN monitoring and automatic hot standby in the event of a failure
HA Monitor enables you to monitor the communication status of the LAN used by the active server and to perform the hot standby operation automatically in the event of a failure. This hot standby operation is performed as a planned hot standby. This subsection explains the processing flow for LAN monitoring.
- Organization of this subsection
(1) Processing flow for monitoring a LAN
HA Monitor monitors a LAN by monitoring ping responses to a specified address or the number of packets received by a monitored LAN adapter. We recommend that you use the method in which HA Monitor monitors ping responses to a specified address. Use the lancheck_mode operand in the HA Monitor environment settings to specify the monitoring method.
HA Monitor periodically checks the status of the LAN of the active system, and if HA Monitor detects either of the following statuses, it assumes that a LAN failure occurred and performs hot-standby switchover:
-
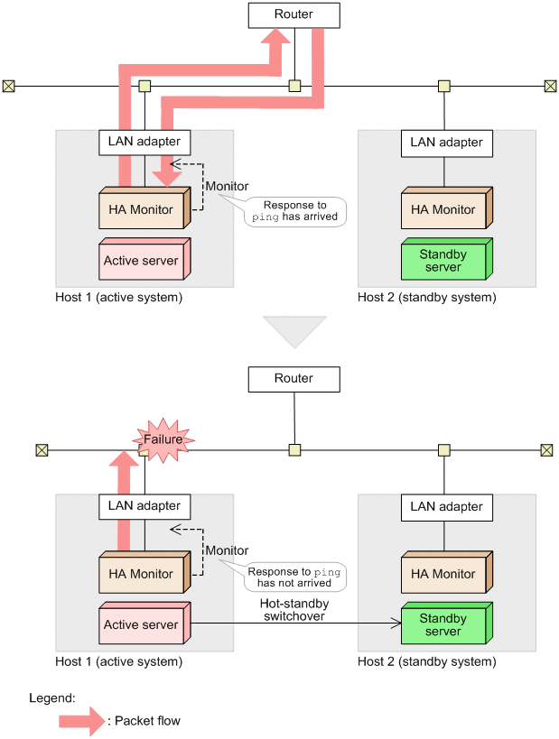
If HA Monitor is set to monitor ping responses to a specified address: No response arrives until ping execution is retried the number of times specified in the LAN monitoring script.
-
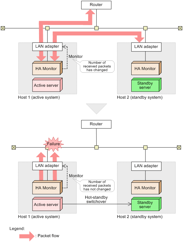
If HA Monitor is set to monitor the number of packets received by a monitored LAN adapter: The number of received packets does not change from the number checked at the previous monitoring cycle.
The following figure shows the processing flow for monitoring a LAN.
|
|
|
|
If HA Monitor detects a LAN failure, it searches for the server specified as the hot standby target and then performs the hot standby operation if that server is available for switchover. If the corresponding server is grouped, HA Monitor performs the hot standby operation for the group. If the target server is not ready for the hot standby operation, HA Monitor performs the hot standby operation when the server is ready. If multiple LANs are monitored, HA Monitor monitors each LAN independently and asynchronously for each interface.
(2) Operating environment
To monitor ping responses or the number of received packets, the HA Monitor operating environment must satisfy the following conditions:
-
The node specified to check the LAN status has the IP address for communicating with the monitored LAN in the same network, and a response to ICMP echo packets can be sent.
-
The node specified to check the LAN status is already running when HA Monitor is started.
(3) Devices monitored by HA Monitor
HA Monitor can monitor the following three LAN interfaces: hbonding, bonding, and ethernet. In a virtualization environment, HA Monitor can monitor a virtual LAN interface. In a non-virtualization environment, HA Monitor can monitor a physical LAN interface. hbonding can be monitored in the two modes active-backup and 802.3ad. The monitoring target is selected based on settings in the LAN monitor definition file. The following are the failure monitoring methods for each mode:
-
active-backup mode: MII, ARP, or path monitoring method
-
802.3ad mode: LACP monitoring method
Note that tagged VLANs can also be monitored. To monitor a tagged VLAN, specify an interface name that does not include a period (.).
(4) Required environment settings
The following table shows the environment settings required for each monitoring target.
|
Required environment settings |
Monitoring target#3 |
||||
|---|---|---|---|---|---|
|
hbonding |
bonding |
ethernet |
|||
|
active-backup mode |
802.3ad mode |
||||
|
HA Monitor environment settings |
lanfailswitch |
Y |
Y |
Y |
Y |
|
lancheck_patrol#1 |
O |
O |
O |
O |
|
|
lancheck_mode |
O |
O |
O |
O |
|
|
hbond_lacp |
N |
O |
N |
N |
|
|
Server environment definition |
switchbyfail |
Y |
Y |
Y |
Y |
|
Files required for monitoring LANs |
LAN monitor definition file#2 |
Y |
Y |
Y |
Y |
|
LAN monitoring script#1 |
O |
O |
Y |
Y |
|
- Legend:
-
Y: Specify.
O: Specify if necessary.
N: Cannot be specified. If the setting is specified, an error results.
#1: For details about the lancheck_patrol setting and LAN monitoring script, see (2) Specifying a LAN monitoring script.
#2: For details about the LAN monitor definition file, see (1) Specifying a LAN monitor definition file.
#3: To use a tagged VLAN, specify an interface name that does not include a period (.) for the device name.
(a) Environment settings required for monitoring a LAN
-
Specify in the lanfailswitch operand in the HA Monitor environment settings whether a LAN is to be monitored.
-
Specify a LAN monitoring interval in the lancheck_patrol operand in the HA Monitor environment settings.
-
Specify the name of the LAN interface to be monitored in the switchbyfail operand in the server environment definition.
-
To monitor hbonding with the LACP monitoring method in the 802.3ad mode, specify the hbond_lacp operand in the HA Monitor environment settings.
To monitor hbonding with the LACP monitoring method in the 802.3ad mode without specifying this operand, HA Monitor must monitor ping responses or the number of received packets.
(b) Files required for monitoring a LAN
Specify the LAN monitor definition file and LAN monitoring script. If the monitoring target is hbonding, in addition to using the method that monitors only the hbonding status, you can also use the method that monitors ping responses or the number of received packets. With this file, you can specify whether to use the additional monitoring method.
For details, see 6.19.1 Settings in the files required for monitoring a LAN.
(5) Notes about monitoring a LAN
This subsection provides notes about monitoring a LAN for each of the following cases:
- Monitoring hbonding
-
-
While a LAN is being monitored (HA Monitor is running), do not release a slave interface bound to the hbonding interface nor delete the hbonding interface.
-
If the monitoring target is hbonding in active-backup mode, in addition to using the method that monitors only the hbonding status, you can also use the method that monitors ping responses or the number of received packets. Normally, select the method for monitoring only the hbonding status. However, if you want to specify multiple monitoring targets in addition to the one specified in the hbonding settings, you must also use the method that monitors ping responses or the number of received packets.
-
When monitoring hbonding with the LACP monitoring method in the 802.3ad mode, failures are detected up to the connected network switch. To detect failures beyond the network switch, you must also use the method that monitors ping responses or the number of received packets.
If you will be monitoring hbonding with the LACP monitoring method in the 802.3ad mode, check the channel group settings for the network switch beforehand. Invalid settings might be detected as failures. While LANs are being monitored (HA Monitor is running), do not change the channel group settings in the network switch.
-
- Performing grouped-system switchover
-
-
Configuration in which server switchover order is not controlled
Specify the switchbyfail operand in the server environment definition for all servers in the same group. Specify the same LAN interface name for all the servers.
-
Configuration in which server switchover order is controlled
We recommend that you specify the switchbyfail operand in the server environment definition for the server that is started last among the servers subject to server switchover order control. For this operand specified for the server to be started last, specify all LAN interface names to be used by the servers in the group. If the switchbyfail operand is specified for a server that is not the last one to be started and if a LAN failure is detected when the server with the switchbyfail operand specified starts, HA Monitor performs a grouped-system switchover. This might prevent the hot-standby switchover from being performed on the lower-order servers concurrently.
-
- To use HA Monitor in a virtualization environment
-
If you use HA Monitor in a virtualization environment, we recommend that you use the method that monitors ping responses. If you use the method that monitors the variation in the number of received packets, when the number of packets received over a virtual LAN interface does not change, HA Monitor performs hot-standby switchover, assuming that a failure occurred. This means that no hot-standby switchover occurs as long as the virtual machines on a physical machine communicate normally over a virtual LAN interface even if a failure occurs on a physical LAN interface. The following figure shows an example in which no hot-standby switchover occurs even if a failure occurs on a physical LAN interface. Note that in the figure, NICs (network interface cards) are LAN interfaces.
Figure 3‒30: Example in which no hot-standby switchover occurs even if a failure occurs on a physical LAN interface In monitoring the variation in the number of received packets, if you want hot-standby switchover to occur also when a failure occurs on a physical LAN interface, set up the configuration as follows:
-
Use LAN interfaces not subject to monitoring for communications between multiple virtual machines.
-
Set packet filtering so that virtual LAN interfaces subject to monitoring do not communicate with other virtual machines.
-