Nonstop Database, HiRDB Version 9 Installation and Design Guide

[Contents][Index][Back][Next]

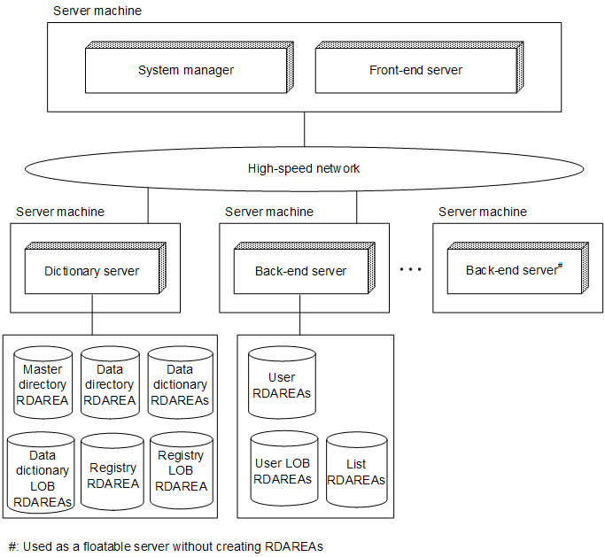
9.1.2 System configuration of a HiRDB parallel server configuration

The following figure shows an example of a system configuration for a HiRDB parallel server configuration. The system configuration of a HiRDB parallel server configuration is defined in the HiRDB system definition. For a definition example of the HiRDB system configuration shown in the following figure, see the manual HiRDB Version 9 System Definition.

Figure 9-1 System configuration for a HiRDB parallel server configuration

[Figure]