Scalable Database Server, HiRDB Version 8 System Operation Guide

[Contents][Index][Back][Next]

13.12.1 Purpose of changing partitioning storage conditions

The amount of data stored in a row-partitioned table increases over time. As a result, it becomes desirable to erase old data. However, if the data registration date/time, for example, is specified as the partitioning key, simply deleting old data cannot make the RDAREA that was storing the old data available for reuse. In the past, to reuse an RDAREA that was storing old data, you had to perform the following operations:

  1. Unload all data from the table that was to be modified.
  2. Delete the table that was to be modified.
  3. Specify new partitioning storage conditions and re-create the table.
  4. Reload the data into the re-created table.

While these operations were being performed, jobs that access the table being modified had to be stopped temporarily. Because all data had to first be unloaded from the table that was to be modified, and then had to be reloaded, a long time was required for these operations, and the impact on jobs that were stopped could be significant.

Now, by using the ALTER TABLE to change the partitioning storage conditions of a row-partitioned table, you can reduce the amount of time it takes to make an RDAREA reusable.

Organization of this subsection
(1) Overview of changing partitioning storage conditions (in the case of boundary value specification)
(2) Overview of changing partitioning storage conditions (in the case of storage condition specification)

(1) Overview of changing partitioning storage conditions (in the case of boundary value specification)

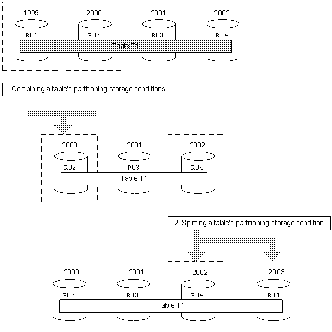
Figure 13-12 provides an overview of changing partitioning storage conditions (in the case of boundary value specification).

Figure 13-12 Overview of changing partitioning storage conditions (in the case of boundary value specification)

[Figure]

Explanation
  1. The combine facility combines the 1999 and 2000 storage conditions (definition information), which are stored in RDAREAs R01 and R02, respectively, and stores them in RDAREA R02. At this time, the data from R01 can be deleted.
  2. The split facility splits the storage condition (definition information) for 2002 into the data for 2002 and the data for 2003. As a result, the 2002 data is stored in R04 and the data for 2003 and beyond can be stored in R01, which previously stored the data for 1999, thereby reusing R01.

Therefore, in step 1, all that is needed is to unload the data from R01 and R02 and then, after the partitioning storage conditions have been changed, to reload the data from R02 only. In step 2, all that is needed is to unload the data from R04 and load data into R04 and R01 after the partitioning storage conditions have been changed. It was also possible to delete the contents of R01 in step 1. If it turned out that R04 did not contain any data for 2003 and beyond, there would be no need for unloading and reloading, and thus the RDAREA configuration could be modified quite quickly. This makes it possible to recycle and reuse RDAREAs that store data that increases in volume as new ascending key values are added.

(2) Overview of changing partitioning storage conditions (in the case of storage condition specification)

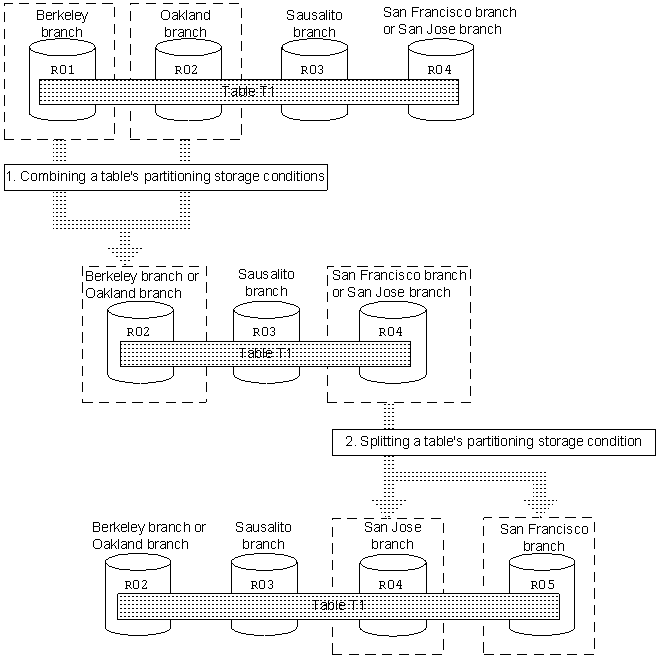
Figure 13-13 provides an overview of changing partitioning storage conditions (in the case of storage condition specification).

Figure 13-13 Overview of changing partitioning storage conditions (in the case of storage condition specification)

[Figure]

Explanation
The table is row-partitioned with a storage condition specification that uses the branch name as the key value. When branches need to be deleted or added due to restructuring, data for a single branch can be split into multiple branches or data for multiple branches can be combined into a single branch.
  1. Because the Berkeley and Oakland branches are combined, the data from these branches is combined in RDAREA R02 and the data in RDAREA R01 is deleted.
  2. Because the San Jose branch is split from the San Francisco branch, the data in RDAREA R04 is split. The data for the San Jose branch is stored in R04 and the data for the San Francisco branch is stored in RDAREA R05.
    Hint
    • In 1., data must be unloaded only from R01 and R02. There is no need to unload data from R03 or R04.
    • In 2., data must be unloaded only from R04. There is no need to unload data from R02 or R03.