Scalable Database Server, HiRDB Version 8 System Operation Guide

[Contents][Index][Back][Next]

11.8.3 Using a scenario

This section explains how to use a scenario for back-end server load balancing.

Organization of this subsection
(1) Regular execution of a scenario by JP1/AJS2
(2) Monitoring back-end server workload by JP1/PFM and scenario execution based on a user operation
(3) Monitoring back-end server workload by JP1/PFM and automatic scenario execution

(1) Regular execution of a scenario by JP1/AJS2

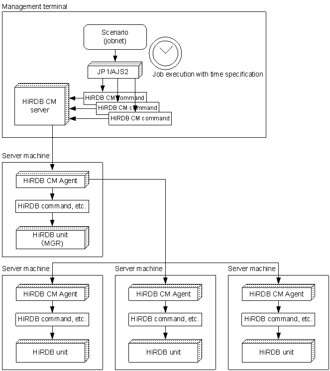
You can use JP1/AJS2 to execute a scenario by specifying the time of or a time period for back-end server load balancing. Figure 11-8 shows a typical execution of a scenario by JP1/AJS2.

Figure 11-8 Typical execution of a scenario by JP1/AJS2

[Figure]

Characteristics
  • This method is effective when you can predict the time or time period when the back-end server workload tends to become uneven.
  • Because you can specify the time of or time period for migrating a back-end server, it is easy to create an operation plan.
  • This method can be used with the minimum product configuration for policy operation.

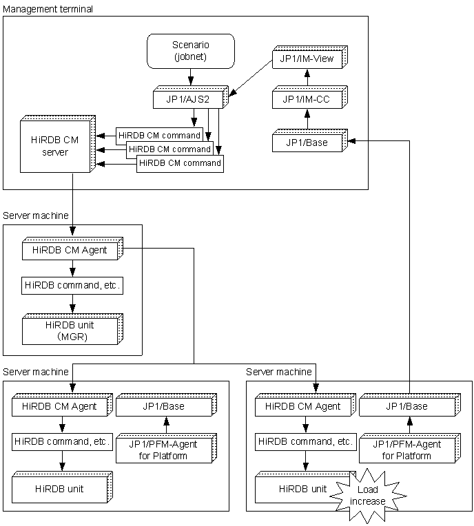
(2) Monitoring back-end server workload by JP1/PFM and scenario execution based on a user operation

You use JP1/PFM to monitor the workload of back-end servers. When the workload exceeds a preset value, this fact is reported as an event to JP1/IM-CC and displayed in JP1/IM-View. An operator monitors this and uses a GUI operation to execute a scenario. Figure 11-9 shows monitoring of the workload of back-end servers by JP1/PFM and scenario execution based on a user operation.

Figure 11-9 Monitoring the workload of back-end serves by JP1/PFM and scenario execution based on a user operation

[Figure]

Characteristics
  • You can balance back-end server workload dynamically.
  • You can change back-end server workload semi-automatically.
  • Because a back-end server is migrated after the operator confirms the need for migration, flexible and safe operation is ensured.

(3) Monitoring back-end server workload by JP1/PFM and automatic scenario execution

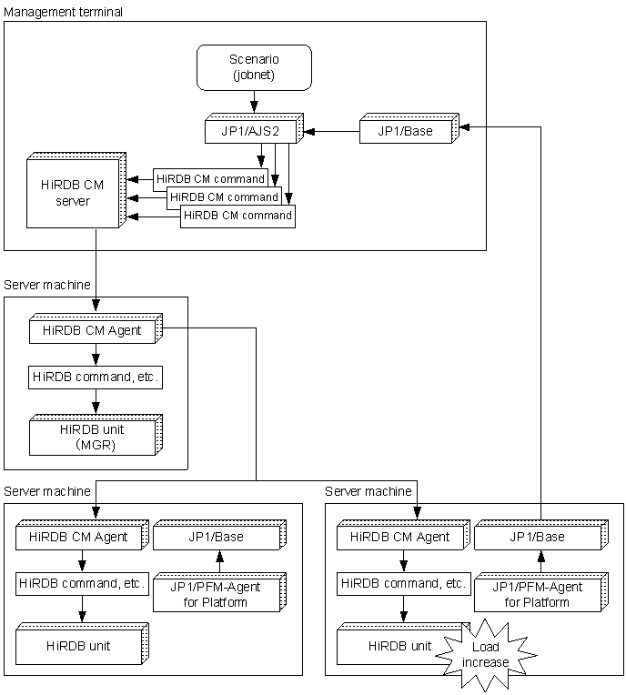
You use JP1/PFM to monitor the workload of back-end servers. When the workload exceeds a preset value, a scenario is executed automatically by JP1/AJS2. Figure 11-10 shows monitoring of the workload of back-end servers by JP1/PFM and automatic scenario execution.

Figure 11-10 Monitoring of the workload of back-end servers by JP1/PFM and automatic scenario execution

[Figure]

Characteristics
  • You can balance back-end server workload dynamically.
  • No operator action is required; the back-end server workload is adjusted automatically.