OpenTP1 Version 7 Operation

[Contents][Index][Back][Next]

11.2.3 When the message KFCA00328-W is output

Organization of this subsection
(1) Error event
(2) Items to check
(3) Information to acquire
(4) Troubleshooting procedure

(1) Error event

The following message is output, and an attempt to respond to an RPC fails.

KFCA00328-W reply send error occurred at server(aa....aa).

(2) Items to check

(3) Information to acquire

(4) Troubleshooting procedure

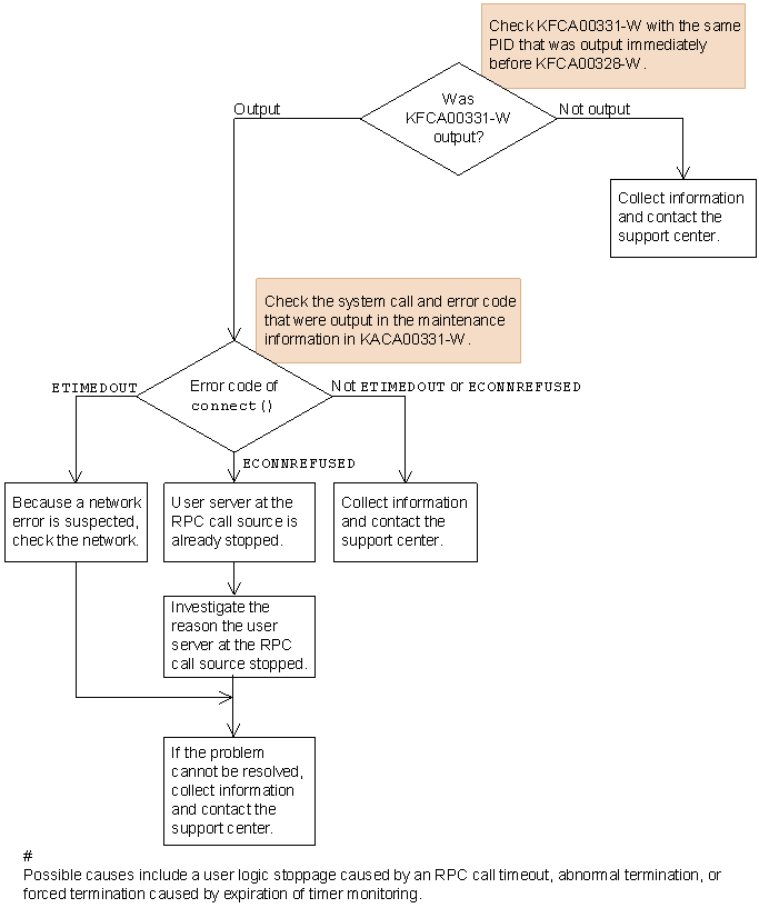
The message KFCA00328-W is output when an attempt to respond to an RPC fails. The most likely cause is that the user server that issued the RPC cannot be found.

Investigate the cause of the error using the flow chart below.

Figure 11-3 Troubleshooting procedure when message KFCA00328-W is output

[Figure]