分散トランザクション処理機能 OpenTP1 プログラム作成の手引

[目次][索引][前へ][次へ]

8.1.2 サンプルのディレクトリ構成

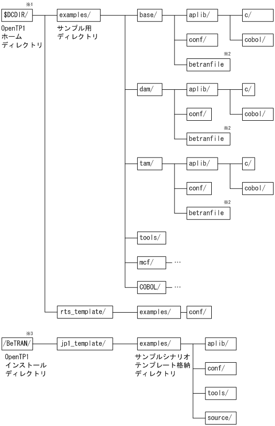
OpenTP1のサンプルで使うファイルについて説明します。OpenTP1のサンプルが格納されているディレクトリを次の図に示します。

図8-1 サンプルを格納するディレクトリ構成

[図データ]

注※1
$DCDIRは,OpenTP1ホームディレクトリを示す環境変数です。OpenTP1のサンプル一式をデフォルトのOpenTP1ホームディレクトリ以外のディレクトリにコピーした場合は,そのディレクトリ名を示します。OpenTP1のサンプル一式をコピーしていない場合は,examples/ディレクトリは$DCDIRの下にあります。
注※2
betranfileは,ツール用のサンプルのコマンドを実行すると作成されます。初期状態では作成されていません。
注※3
OpenTP1のインストールディレクトリはOSによって異なります。
<この項の構成>
(1) $DCDIR直下のexamples/ディレクトリの内容
(2) $DCDIR直下のrts_template/ディレクトリの内容
(3) インストールディレクトリ直下のjp1_template/ディレクトリの内容

(1) $DCDIR直下のexamples/ディレクトリの内容

$DCDIR直下のexamples/ディレクトリには,サンプルで使うディレクトリが格納してあります。examples/ディレクトリの各ファイルの内容を次に示します。

base/
Baseサンプルのファイルが格納してあるディレクトリ
dam/
DAMサンプルのファイルが格納してあるディレクトリ
tam/
TAMサンプルのファイルが格納してあるディレクトリ
tools/
サンプルで共通に使うツールが格納してあるディレクトリ(ツールディレクトリ)
mcf/
メッセージ制御機能(MCF)サンプルのファイルが格納してあるディレクトリ
COBOL/
COBOL言語用テンプレートを格納するディレクトリ
(a) base/,dam/,tam/ディレクトリの内容

base/dam/tam/ディレクトリに格納してあるディレクトリ,およびファイルを次に示します。

aplib/
サンプルのUAPが格納されているディレクトリ
c/
各サンプルのUAPのソースファイル(C言語)が格納されているディレクトリ
cobol/
各サンプルのUAPのソースファイル(COBOL言語)が格納されているディレクトリ
conf/
各サンプル用の定義ファイルが格納されているディレクトリ
betranfile
各サンプル用のOpenTP1ファイルシステム(このファイルの内容はtools/ディレクトリのツールを使って作成します)
(b) tools/ディレクトリの内容

tools/ディレクトリの各ファイルの内容を次に示します。

base_mkfs
Baseサンプル用のOpenTP1ファイルシステムを作成するシェルファイル
dam_mkfs
DAMサンプル用のOpenTP1ファイルシステムを作成するシェルファイル
apbat
DAMサンプル用でDAMファイルを作成するファイル(dam_mkfsで使います)。このファイルは,makeコマンドを実行してUAPの実行形式ファイルを作成したときに作成されます。実行形式ファイルの作成方法については,「8.3.2(1)(b) UAPの実行形式ファイルの作成」を参照してください。
tam_mkfs
TAMサンプル用のOpenTP1ファイルシステムを作成するシェルファイル
tamdata
TAMテーブル作成用のデータファイル(tam_mkfsで使います)
chconf
定義ファイルを修正するコマンド($DCDIRを実際のOpenTP1ホームディレクトリに変更するときに使います)
bkconf
chconfで変更した定義ファイルを元に戻すコマンド
delvcmd
マルチOpenTP1形態のノードにコマンドを振り分けるコマンド。delvcmdコマンドについては,「8.7 マルチOpenTP1のコマンドを振り分けるサンプル」を参照してください。
(c) mcf/ディレクトリの内容

mcf/ディレクトリの構成については,「8.6 MCFサンプルの使い方」を参照してください。

(d) COBOL/ディレクトリの内容

COBOL/ディレクトリの構成については,「8.8 COBOL言語用テンプレート」を参照してください。

(2) $DCDIR直下のrts_template/ディレクトリの内容

$DCDIR直下のrts_template/ディレクトリには,リアルタイム統計情報サービスで使うディレクトリが格納してあります。rts_template/ディレクトリの各ファイルの内容を次に示します。

(a) examples/ディレクトリの内容

examples/ディレクトリの各ファイルの内容を次に示します。

conf/
リアルタイム統計情報サービス用のリアルタイム取得項目定義ファイルが格納されているディレクトリ
  • base_itm
    BASE用のリアルタイム取得項目定義ファイル
  • dam_itm
    DAM用のリアルタイム取得項目定義ファイル
  • tam_itm
    TAM用のリアルタイム取得項目定義ファイル
  • all_itm
    すべての統計情報を取得するリアルタイム取得項目定義ファイル
  • none_itm
    すべての統計情報を取得しないリアルタイム取得項目定義ファイル
  • mcfs_itm
    MCF用のリアルタイム取得項目定義ファイル(システム全体,サーバ,サービス単位に取得する項目)
  • mcfl_itm
    MCF用のリアルタイム取得項目定義ファイル(論理端末単位に取得する項目)
  • mcfg_itm
    MCF用のリアルタイム取得項目定義ファイル(サービスグループ単位に取得する項目)

(3) インストールディレクトリ直下のjp1_template/ディレクトリの内容

インストールディレクトリ直下のjp1_template/ディレクトリには,サンプルシナリオテンプレートで使うディレクトリが格納してあります。jp1_template/ディレクトリの各ファイルの内容を次に示します。

examples/
スケールアウトのサンプルシナリオテンプレートで使用するファイルが格納されているディレクトリ
(a) examples/ディレクトリの内容

examples/ディレクトリの各ディレクトリの内容を次に示します。

aplib/
シナリオテンプレートのサンプルプログラムのロードモジュール(source/ディレクトリ下のソースファイルに対するロードモジュール)が格納されているディレクトリ
conf/
サンプルシナリオテンプレート用の定義ファイルが格納されているディレクトリ
tools/
サンプルシナリオテンプレートで使用するシェルファイルが格納されているディレクトリ
  • dcjset_conf
    サンプルシナリオテンプレート用のOpenTP1の環境設定をするシェルファイル
  • dcj_mkfs
    サンプルシナリオテンプレート用のOpenTP1のファイルシステムを作成するシェルファイル
  • dcjmk_dcdir
    サンプルシナリオテンプレート用のOpenTP1のディレクトリを作成するシェルファイル
source/
シナリオテンプレートのサンプルプログラム(UAP)が格納されているディレクトリ。サンプルシナリオテンプレートでは,Baseサンプルをサンプルプログラムとして使用しています。Baseサンプルの仕様については,「8.5 サンプルプログラムの仕様」を参照してください。