トランザクショナル分散オブジェクト基盤 TPBroker Object Transaction Monitor プログラマーズガイド
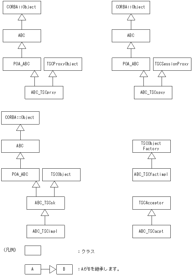
システム提供クラスから派生するユーザ定義IDLインタフェース依存クラスの関連を次の図に示します。
図3-1 システム提供クラスから派生するユーザ定義IDLインタフェース依存クラス(C++)
サーバアプリケーションを作成する際に使用するシステム提供クラスおよびシステム提供例外クラスの関連を次の図に示します。
図3-2 システム提供クラスおよびシステム提供例外クラス(C++)
All Rights Reserved. Copyright (C) 2004, Hitachi, Ltd.